best365英国在线体育官网
一站式服务大厅
学校概况
学校简介
现任领导
历任领导
宣传画册
院系机构
教学机构
综合管理机构
教辅机构
师资队伍
教育教学
科学研究
招生就业
走进天职
天职要闻
天职要闻
时政新闻
通知公告
媒体天职
视频
多彩校园
图书馆
校园活动
2023春季运动会
北辰校区
海河园校区
天职四季
2023春季运动会
2023届学生毕业典礼
2023级学生开学典礼暨军训动员大会
2024届学生毕业典礼
2024级学生开学典礼
2025级学生军事技能训练成果汇报暨总结表彰大会
2025级学生开学典礼暨军训动员大会
首页
-
天职要闻
-
正文
天职要闻
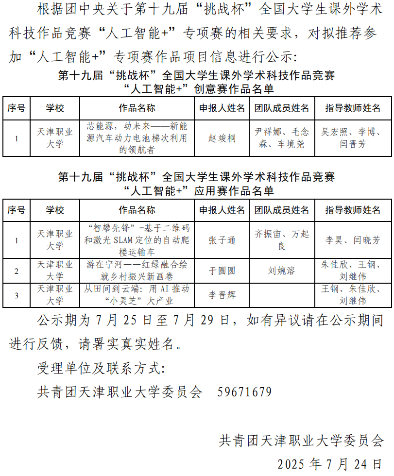
关于拟推荐参加第十九届“挑战杯”全国大学生课外学术科技作品竞赛“人工智能+”专项赛作品名单公示
【
关闭窗口
】
津ICP备19008897号-1 津教备0305号
津公网安备 12011302120270号
版權所有 中国·best365英国体育在线(股份)有限公司-Official Website